🍏认识长轮询:配置中心是如何实现推送的?
一 前言
传统的静态配置方式想要修改某个配置时,必须重新启动一次应用,如果是数据库连接串的变更,那可能还容易接受一些,但如果变更的是一些运行时实时感知的配置,如某个功能项的开关,重启应用就显得有点大动干戈了。配置中心正是为了解决此类问题应运而生的,特别是在微服务架构体系中,更倾向于使用配置中心来统一管理配置。
配置中心最核心的能力就是配置的动态推送,常见的配置中心如 Nacos、Apollo 等都实现了这样的能力。在早期接触配置中心时,我就很好奇,配置中心是如何做到服务端感知配置变化实时推送给客户端的,在没有研究过配置中心的实现原理之前,我一度认为配置中心是通过长连接来做到配置推送的。事实上,目前比较流行的两款配置中心:Nacos 和 Apollo 恰恰都没有使用长连接,而是使用的长轮询。本文便是介绍一下长轮询这种听起来好像已经是上个世纪的技术,老戏新唱,看看能不能品出别样的韵味。文中会有代码示例,呈现一个简易的配置监听流程。
二 数据交互模式
众所周知,数据交互有两种模式:Push(推模式)和 Pull(拉模式)。
推模式指的是客户端与服务端建立好网络长连接,服务方有相关数据,直接通过长连接通道推送到客户端。其优点是及时,一旦有数据变更,客户端立马能感知到;另外对客户端来说逻辑简单,不需要关心有无数据这些逻辑处理。缺点是不知道客户端的数据消费能力,可能导致数据积压在客户端,来不及处理。
拉模式指的是客户端主动向服务端发出请求,拉取相关数据。其优点是此过程由客户端发起请求,故不存在推模式中数据积压的问题。缺点是可能不够及时,对客户端来说需要考虑数据拉取相关逻辑,何时去拉,拉的频率怎么控制等等。
三 长轮询与轮询
在开头,重点介绍一下长轮询(Long Polling)和轮询(Polling)的区别,两者都是拉模式的实现。
“轮询”是指不管服务端数据有无更新,客户端每隔定长时间请求拉取一次数据,可能有更新数据返回,也可能什么都没有。配置中心如果使用「轮询」实现动态推送,会有以下问题:
推送延迟。客户端每隔 5s 拉取一次配置,若配置变更发生在第 6s,则配置推送的延迟会达到 4s。
服务端压力。配置一般不会发生变化,频繁的轮询会给服务端造成很大的压力。
推送延迟和服务端压力无法中和。降低轮询的间隔,延迟降低,压力增加;增加轮询的间隔,压力降低,延迟增高。
“长轮询”则不存在上述的问题。客户端发起长轮询,如果服务端的数据没有发生变更,会 hold 住请求,直到服务端的数据发生变化,或者等待一定时间超时才会返回。返回后,客户端又会立即再次发起下一次长轮询。配置中心使用「长轮询」如何解决「轮询」遇到的问题也就显而易见了:
推送延迟。服务端数据发生变更后,长轮询结束,立刻返回响应给客户端。
服务端压力。长轮询的间隔期一般很长,例如 30s、60s,并且服务端 hold 住连接不会消耗太多服务端资源。
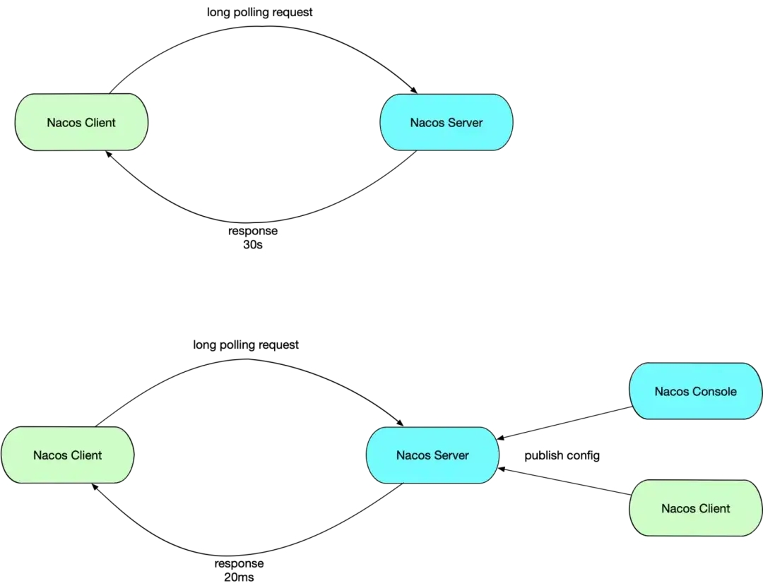
以 Nacos 为例的长轮询流程如下:

可能有人会有疑问,为什么一次长轮询需要等待一定时间超时,超时后又发起长轮询,为什么不让服务端一直 hold 住?主要有两个层面的考虑,一是连接稳定性的考虑,长轮询在传输层本质上还是走的 TCP 协议,如果服务端假死、fullgc 等异常问题,或者是重启等常规操作,长轮询没有应用层的心跳机制,仅仅依靠 TCP 层的心跳保活很难确保可用性,所以一次长轮询设置一定的超时时间也是在确保可用性。除此之外,在配置中心场景,还有一定的业务需求需要这么设计。在配置中心的使用过程中,用户可能随时新增配置监听,而在此之前,长轮询可能已经发出,新增的配置监听无法包含在旧的长轮询中,所以在配置中心的设计中,一般会在一次长轮询结束后,将新增的配置监听给捎带上,而如果长轮询没有超时时间,只要配置一直不发生变化,响应就无法返回,新增的配置也就没法设置监听了。
四 配置中心长轮询设计
上文的图中,介绍了长轮询的流程,本节会详解配置中心长轮询的设计细节。
客户端发起长轮询
客户端发起一个 HTTP 请求,请求信息包含配置中心的地址,以及监听的 dataId(本文出于简化说明的考虑,认为 dataId 是定位配置的唯一键)。若配置没有发生变化,客户端与服务端之间一直处于连接状态。
服务端监听数据变化
服务端会维护 dataId 和长轮询的映射关系,如果配置发生变化,服务端会找到对应的连接,为响应写入更新后的配置内容。如果超时内配置未发生变化,服务端找到对应的超时长轮询连接,写入 304 响应。
304 在 HTTP 响应码中代表“未改变”,并不代表错误。比较契合长轮询时,配置未发生变更的场景。
客户端接收长轮询响应
首先查看响应码是 200 还是 304,以判断配置是否变更,做出相应的回调。之后再次发起下一次长轮询。
服务端设置配置写入的接入点
主要用配置控制台和 client 发布配置,触发配置变更。
这几点便是配置中心实现长轮询的核心步骤,也是指导下面章节代码实现的关键。但在编码之前,仍有一些其他的注意点需要实现阐明。
配置中心往往是为分布式的集群提供服务的,而每个机器上部署的应用,又会有多个 dataId 需要监听,实例级别 * 配置数是一个不小的数字,配置中心服务端维护这些 dataId 的长轮询连接显然不能用线程一一对应,否则会导致服务端线程数爆炸式增长。一个 Tomcat 也就 200 个线程,长轮询也不应该阻塞 Tomcat 的业务线程,所以需要配置中心在实现长轮询时,往往采用异步响应的方式来实现。而比较方便实现异步 HTTP 的常见手段便是 Servlet3.0 提供的 AsyncContext 机制。
Servlet3.0 并不是一个特别新的规范,它跟 Java 6 是同一时期的产物。例如 SpringBoot 内嵌的 Tomcat 很早就支持了 Servlet3.0,你无需担心 AsyncContext 机制不起作用。
SpringMVC 实现了 DeferredResult 和 Servlet3.0 提供的 AsyncContext 其实没有多大区别,我并没有深入研究过两个实现背后的源码,但从使用层面上来看,AsyncContext 更加的灵活,例如其可以自定义响应码,而 DeferredResult 在上层做了封装,可以快速的帮助开发者实现一个异步响应,但没法细粒度地控制响应。所以下文的示例中,我选择了 AsyncContext。
五 配置中心长轮询实现
1 客户端实现
主要有三个注意点:
RequestConfig.custom().setSocketTimeout(40000).build() :httpClient 客户端超时时间要大于长轮询约定的超时时间。很好理解,不然还没等服务端返回,客户端会自行断开 HTTP 连接。
response.getStatusLine().getStatusCode() == 304 :前文介绍过,约定使用 304 响应码来标识配置未发生变更,客户端继续发起长轮询。
configClient.longPolling("http://127.0.0.1:8080/listener", "user"):在示例中,我们处于简单考虑,仅仅启动一个客户端,对单一的 dataId:user 进行监听(注意,需要先启动 server 端)。
2 服务端实现
对上述实现的一些说明:
@RequestMapping("/listener") ,配置监听接入点,也是长轮询的入口。在获取 dataId 之后,使用 request.startAsync 将请求设置为异步,这样在方法结束后,不会占用 Tomcat 的线程池。
接着 dataIdContext.put(dataId, asyncTask) 会将 dataId 和异步请求上下文给关联起来,方便配置发布时,拿到对应的上下文。注意这里使用了一个 guava 提供的数据结构 Multimap<String, AsyncTask> dataIdContext ,它是一个多值 Map,一个 key 可以对应多个 value,你也可以理解为 Map<String,List> ,但使用 Multimap 维护起来可以更方便地处理一些并发逻辑。至于为什么会有多值,很好理解,因为配置中心的 Server 端会接受来自多个客户端对同一个 dataId 的监听。
timeoutChecker.schedule() 启动定时器,30s 后写入 304 响应。再结合之前客户端的逻辑,接收到 304 之后,会重新发起长轮询,形成一个循环。
@RequestMapping("/publishConfig") ,配置发布的入口。配置变更后,根据 dataId 一次拿出所有的长轮询,为之写入变更的响应,同时不要忘记取消定时任务。至此,完成了一个配置变更后推送的流程。
3 启动配置监听
先启动 ConfigServer,再启动 ConfigClient。客户端打印长轮询的日志如下:
发布一条配置:
服务端打印日志如下:
客户端接受配置推送:
六 实现细节思考
为什么需要定时器返回 304
上述的实现中,服务端采用了一个定时器,在配置未发生变更时,定时返回 304,客户端接收到 304 之后,重新发起长轮询。在前文,已经解释过了为什么需要超时后重新发起长轮询,而不是由服务端一直 hold,直到配置变更再返回,但可能有读者还会有疑问,为什么不由客户端控制超时,服务端去除掉定时器,这样客户端超时后重新发起下一次长轮询,这样的设计不是更简单吗?无论是 Nacos 还是 Apollo 都有这样的定时器,而不是靠客户端控制超时,这样做主要有两点考虑:
和真正的客户端超时区分开。
仅仅使用异常(Exception)来表达异常流,而不应该用异常来表达正常的业务流。304 不是超时异常,而是长轮询中配置未变更的一种正常流程,不应该使用超时异常来表达。
客户端超时需要单独配置,且需要比服务端长轮询的超时要长。正如上述的 demo 中客户端超时设置的是 40s,服务端判断一次长轮询超时是 30s。这两个值在 Nacos 中默认是 30s 和 29.5s,在 Apollo 中默认是是 90s 和 60s。
长轮询包含多组 dataId
在上述的 demo 中,一个 dataId 会发起一次长轮询,在实际配置中心的设计中肯定不能这样设计,一般的优化方式是,一批 dataId 组成一个组批量包含在一个长轮询任务中。在 Nacos 中,按照 3000 个 dataId 为一组包装成一个长轮询任务。
七 长轮询和长连接
讲完实现细节,本文最核心的部分已经介绍完了。再回到最前面提到的数据交互模式上提到的推模型和拉模型,其实在写这篇文章时,我曾经问过交流群中的小伙伴们“配置中心实现动态推送的原理”,他们中绝大多数人认为是长连接的推模型。然而事实上,主流的配置中心几乎都是使用了本文介绍的长轮询方案,这又是为什么呢?
我也翻阅了不少博客,显然他们给出的理由并不能说服我,我尝试着从自己的角度分析了一下这个既定的事实:
长轮询实现起来比较容易,完全依赖于 HTTP 便可以实现全部逻辑,而 HTTP 是最能够被大众接受的通信方式。
长轮询使用 HTTP,便于多语言客户端的编写,大多数语言都有 HTTP 的客户端。
那么长连接是不是真的就不适合用于配置中心场景呢?有人可能会认为维护一条长连接会消耗大量资源,而长轮询可以提升系统的吞吐量,而在配置中心场景,这一假设并没有实际的压测数据能够论证,benchmark everything!please~
另外,翻阅了一下 Nacos 2.0 的 milestone,我发现了一个有意思的规划,Nacos 的注册中心(目前是短轮询 + udp 推送)和配置中心(目前是长轮询)都有计划改造为长连接模式。
再回过头来看,长轮询实现已经将配置中心这个组件支撑的足够好了,替换成长连接,一定需要找到合适的理由才行。
八 总结
本文介绍了长轮询、轮询、长连接这几种数据交互模型的差异性。
分析了 Nacos 和 Apollo 等主流配置中心均是通过长轮询的方式实现配置的实时推送的。实时感知建立在客户端拉的基础上,因为本质上还是通过 HTTP 进行的数据交互,之所以有“推”的感觉,是因为服务端 hold 住了客户端的响应体,并且在配置变更后主动写入了返回 response 对象再进行返回。
Last updated